您当前位置: 首页 / 中信新闻 / 内容

今日中信

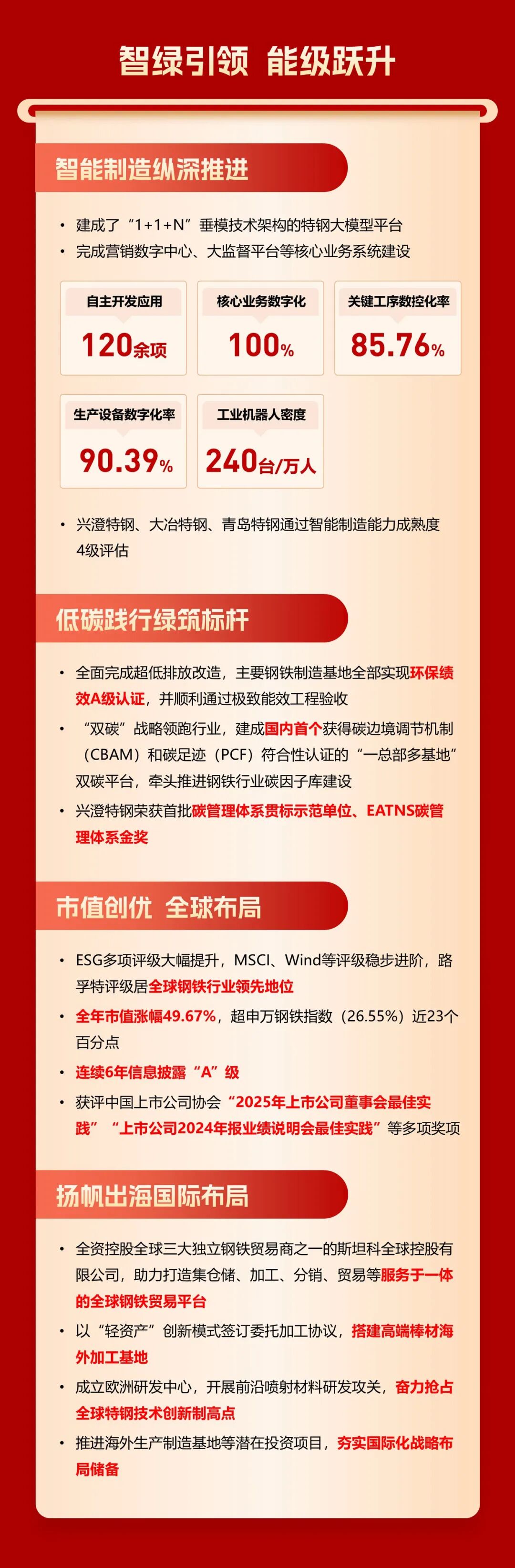
业绩透视丨中信特钢2025年度报告

2026-03-19 17:36:00

相关资讯

业绩透视丨中信重工2025年度报告

2026-03-18

点击了解更多

中信保诚人寿:全链条消费纠纷多元化解体系获中国银行保险报点赞

2026-03-17

点击了解更多

聚焦两会丨中信代表提出建议

2026-03-16

点击了解更多

中信集团党委传达学习习近平总书记重要讲话和全国两会精神

2026-03-13

点击了解更多

中信湘雅医院绘制全球最大辅助生殖人群染色体异常图谱

2026-03-11

点击了解更多