企業管治
問責及審計
財務匯報
董事會確知財務資料完整的重要性,並明白本身有責任根據香港財務報告準則及香港公司條例編製能夠真實及公平反映集團事務、業績以及現金流之財務報表。董事會致力確保向股東對本公司業績、狀況及前景作出平衡及易於理解的評核。因此,本公司選擇合適之會計政策並貫徹採用,而管理層為財務報告所作判斷及估計均屬審慎及合理。
對本公司影響最大並與本集團相關而於年內生效之最新或經修訂之會計準則在第166至167頁財務報告附註2披露
外聘核數師在有關截至二零一六年十二月三十一日止年度之賬目之責任載於第303至310頁獨立核數師報告內。
外聘核數師及彼等酬金
外聘核數師就管理層所編製的財務報表進行獨立檢討或審核。羅兵咸永道自一九八九年起開始擔任本公司之外聘核數師並於二零一三年五月十六日舉行之股東週年大會結束時退任。畢馬威獲委任為本公司的外聘核數師,以取代羅兵咸永道,隨後於二零一五年六月二日舉行的股東週年大會(「二零一五年股東週年大會」)結束時退任。鑒於本公司的最大上市子公司中信銀行股份有限公司需更換外聘核數師,本公司進行了二零一五年度核數師選聘。羅兵咸永道獲委任為本公司外聘核數師,任命自二零一五年股東週年大會結束時起生效。二零一六年,羅兵咸永道之費用約為:
法定審核服務費用:港幣七千五百萬元(二零一五年:港幣七千三百萬元)
其他服務費用為港幣二千五百萬元(二零一五年:港幣七百萬元),包括特別審計、就系統提供意見及稅務服務。
至於由其他核數師進行法定審核工作之核數費用約為港幣八千一百萬元(二零一五年:港幣九千萬元),而其他服務費用則為港幣三千一百萬元(二零一五年:港幣一千六百萬元)。
風險管理及內部監控
風險管理及內部監控體系旨在為本公司減少或管理本公司風險以達至可接受程度,但非消除未能達成業務目標的風險,該等體系為中信股份實現以下目標提供合理而非絕對的保證:
- 經營的有效性和效率,包括達到公司業績及營運指標以及確保資產安全;
- 管理層提供之財務及營運資料之可靠性,包括管理賬目以及法定及供公眾人士查閱之財務報告;及
- 營業單位及職能部門遵守適用的法律及法規。
風險管理及內部監控概覽
中信股份以美國反舞弊性財務報告委員會發起組織(COSO)的關於風險管理及內部監控的核心理念為指導原則,依據五部委(中國財政部、中國證監會、審計署、銀監會、保監會)2008年頒佈的《企業內部控制基本規範》及相關配套指引、國家相關政策制度,開展風險管理及內部監控體系建設的相關工作
中信股份風險管理及內部監控體系的框架闡述如下:
中信股份風險管理及內部監控體系是以本公司治理結構為基礎的「四個層面」加「三道防線」:「四個層面」即(i)董事會,(ii)管理層和若干委員會,(iii)中信股份的風險管理職能部門,及(iv)成員單位;「三道防線」即(i)由中信股份的各層級業務經營部門組成的第一道防線,(ii)以中信股份的各層級風險管理職能部門組成的第二道防線,及(iii)由中信股份的各層級內部審計部門或專門審計崗組成的第三道防線。
董事會對維持健全有效的風險管理及內部監控體系承擔整體責任。審計與風險委員會代表董事會監控本公司的財務報告體系、風險管理及內部監控體系,審閱及監察內部審計職能的成效以及檢討公司的企業管治政策及常規。
ALCO作為執行委員會的下屬委員會,根據庫務及財務風險管理的相關政策,監控集團的財務風險。ALCO以年度預算作為基礎,審定中信股份的融資計劃及工具,管理公司的資金運用和現金流狀況,以及管理交易對手、利率、外匯、大宗商品、承擔及或有負債等風險,訂立對沖政策,審批使用新的風險管理工具。
本公司設有審計與風險內控工作小組,對審計監督、風險管理及內部監控相關制度及工作進行持續檢討(包括但不限於投資授權,行為守則,子公司資金管理、擔保和支付等),以不斷提高本公司於有關範疇的管控。
中信股份有關部門負責決策的傳達和執行,監督管理政策的遵守情況並編製相關報告。各單位有責任在管理政策所限定的總體風險框架下及所有委託授權範圍內,對其風險狀況進行識別和有效管理,並及時匯報。
中信股份致力於持續優化公司各層級的風險管理及內部監控體系;強化對重大項目和重點業務的風險評估和監控;通過非現場監測和現場檢查等方式,全面掌握子公司經營情況、財務狀況和重大業務開展情況等,評估其可能產生的風險;針對薄弱環節和風險隱患進行及時報告,督促、落實管控措施,提升風險管理及內部監控的全面性和有效性。
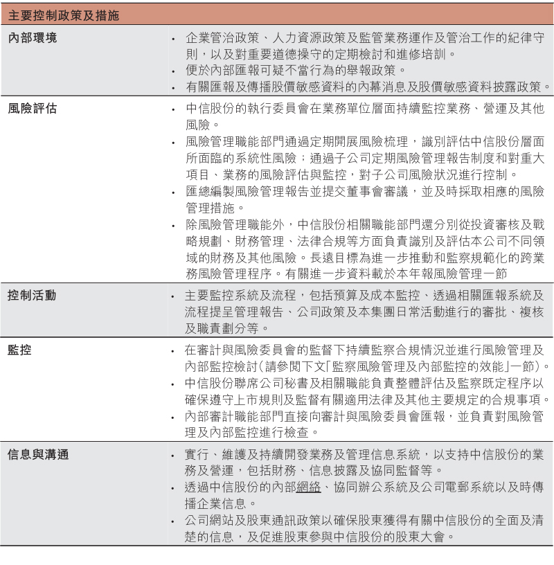
主要控制政策及措施
本公司風險管理及內部監控的具體實施工作主要由管理層和員工共同負責。為令本公司各人均符合法規,於日常活動中實施以下主要控制政策及措施,概述如下:
監察風險管理及內部監控的效能
年內,審計與風險委員會代表董事會評估本公司風險管理及內部監控體系的效能,檢討了包括財務監控、運作監控和合規監控在內的重要監控方面,以及內部審計、風險管理、會計及財務匯報職能方面的資源、員工之資歷及經驗、以及員工所接受的培訓課程及有關預算是否充分。
年內進行的主要風險管理及內部監控檢討概述如下:
董事會及管理層將通過對風險管理及內部監控體系設置充足有效的監督和管控,並確保其符合上市規則及本公司業務所在司法地區的其他法律及監管要求,推動風險管理及內部監控體系持續優化。
內部審計
中信股份視內部審計為董事會及審計與風險委員會的監督職能之重要部份。內部審計的主要目的載於內部審計規程,為公司提供內部獨立、客觀的確認和諮詢服務,評價並改善風險管理和內部監控過程的效果,幫助公司增加價值、改善運營和實現目標。
權力
根據中信股份內部審計規程,內部審計機構可取得及接觸與內部審計相關的所有記錄、人員及實物財產。內部審計機構負責人可不受限制地與董事會和高級管理層接觸。
職責
內部審計的職責載於內部審計規程,當中規定(a)對風險管理及內部監控系統實施檢查和評價,評估以下方面相關風險是否得到有效控制:戰略目標的實現,財務和運營信息的可靠性和完整性,運營的效率和效果,資產的安全,以及法律、法規、公司制度的遵循;(b)通過實施後續審計等方式,跟進和檢查審計發現問題的整改情況;(c)根據董事會、高級管理層的要求執行專項審計。
二零一六年內部審計資源及已完成工作
中信股份於二零一六年十二月三十一日共有約四百名1內部審計人員,分佈於總部和主要附屬公司的內部審計機構,為公司內各業務單位及部門提供審計服務。
年內,內部審計機構按風險導向的原則編製年度內部審計計劃。根據經批准的年度計劃,就每項審計工作進行詳細審計規劃,隨後進行實地訪查並與管理層進行討論。在完成審計工作後,內部審計機構編製致管理層的審計報告。在每次審計與風險委員會會議上提交工作報告,匯報審計發現和跟進結果、審計工作進度及內部審計人力資源狀況,供審計與風險委員會審閱。內部審計出具審計報告,涵蓋公司多個業務板塊及附屬公司。
年內內部審計機構進行的其他工作包括:
- 實施內部審計工作評估,對主要附屬公司審計工作管理、審計工作質量、審計工作績效、審計工作溝通與協同進行評估,促進內部審計工作有效開展。
- 為內部審計人員舉辦持續培訓及發展計劃,包括網上培訓、業務交流及研討會,提升彼等的審計技能及知識。
1 中信銀行審計體系調整,統計口徑不含分行合規管理人員。
